本文最后更新于 298 天前,其中的信息可能已经有所发展或是发生改变。
我们都说“要国际互连就选DMIT/花卷”。但“国际互连”这个概念到底如何定义?
首先,国际线路多≠国际互联优秀。
国际互联优秀是一个系统概念:这一网络连接到国际上大多数常用业务之间的连接速率,连接延迟,稳定性等常用的指标表现综合优秀,能满足大部分业务的需求。
而国际线路多指的是该网络的BGP广播接入了多家T1 ISP,这通常是国际互连优秀的必要条件。只要知道了该服务器接入网络的公网IP地址,即可查询该IP地址所在BGP所广播的T1 ISP接入。
可以使用bgp.tools查询指定AS编号/CIDR所广播的BGP信息,以查询该网络的国际线路。
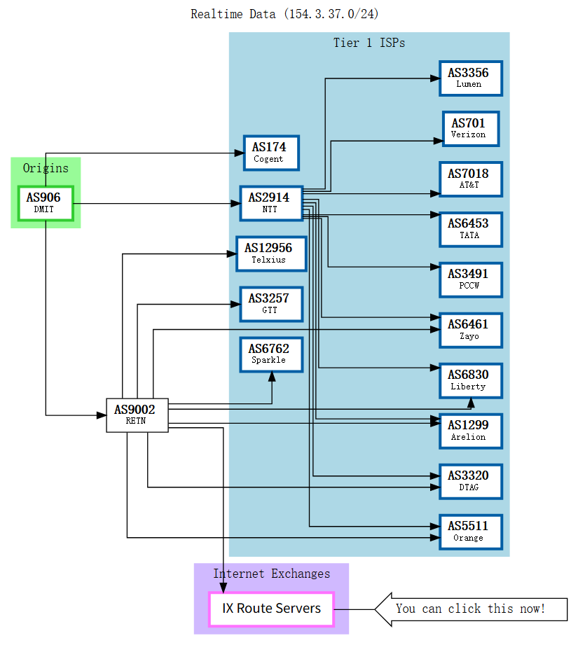
以DMIT T1 HK为例:

可以看到,DMIT接入了Cogent和NTT两家Tier 1 ISP,由NTT负责与其他Tier 1 ISP的通信,并接入了Tier 2 ISP RETN(一个亚-欧国际通信精品线路)用于优化对欧洲的连接。
由此我们能初步判断,DMIT T1拥有较为出色的国际线路。
然而,就像前文所提到的,国际线路多≠国际互联优秀。
为了测试国际互联的性能,我们可以让多地的不同ISP同时ping该主机,并获取其延迟。
例如ping.pe:

可以看出,DMIT T1 HK的中国大陆优化可以说是惨不忍睹了,这当然是因为这台服务器才$6.9/mo的原因。
点击其中一个主机可以获取详细的MTR数据:

可以看出,对于荷兰方向的访问,对方直接接入了RETN并传送数据到香港,随后进入目标主机。这说明对于这一地区该ISP的访问,数据成功地通过了RETN优化线路。